Nebula AI Onboarding Assistant
An agentic RAG system using LangGraph and Gemini to help new hires navigate company policies and org structure with multi-step reasoning.
Visit RepoistoryThe Challenge
New employees spend hours searching scattered documentation for basic questions about policies, team structure, and role requirements. Traditional keyword search fails for multi-step queries like "Who is Sarah Chen's manager, and what tools do they need?"
Simple RAG systems can retrieve documents but can't reason across multiple sources or explain their process. Nebula solves this with an agentic architecture that thinks before it answers.
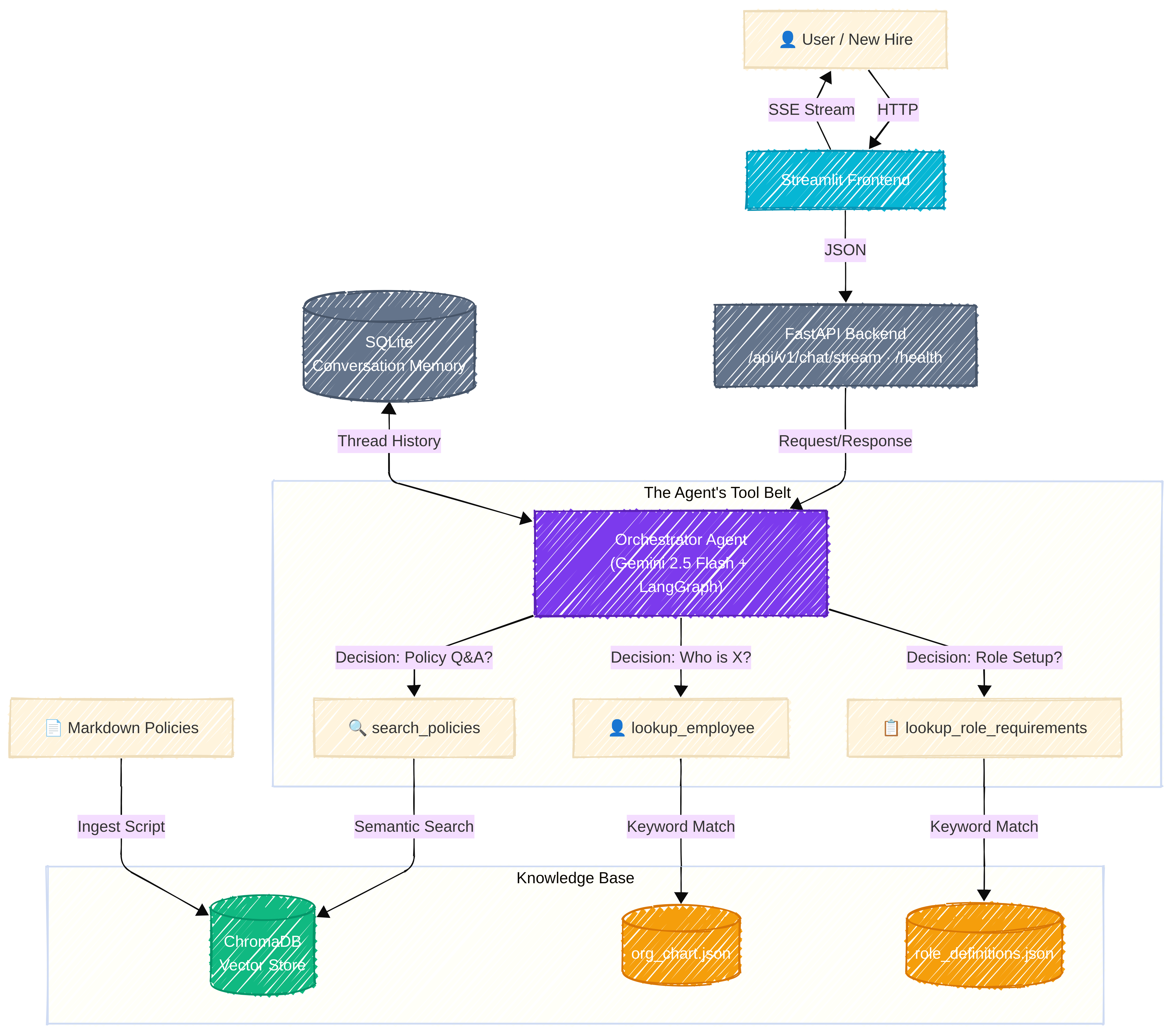
Agentic RAG Architecture
Nebula uses a ReAct agent powered by LangGraph instead of a traditional retrieve-and-generate pipeline. The agent evaluates each query, selects the right tools, and chains operations to build comprehensive answers.
The backend runs on FastAPI with Server-Sent Events for streaming responses. Incremental vector ingestion uses MD5 hashing to skip unchanged documents, and conversation history persists across sessions via SQLite checkpointing.
Multi-Step Reasoning
The agent has three specialized tools: search_policies for vector search over company documents, lookup_employee for the org chart, and lookup_role_requirements for role definitions. For complex queries it automatically chains these tools together.
The Streamlit frontend displays the agent's reasoning chain in real-time, showing each tool call and its result. This transparency helps users understand how answers are constructed.
Technical Implementation
- CI/CD: GitHub Actions with Ruff linting and 23 unit tests on every commit.
- Docker: Multi-service docker-compose with health checks and persistent volumes.
- Smart Caching: Incremental ingestion tracks file hashes to skip unchanged documents.
- Streaming UX: SSE enables real-time token streaming and tool event updates.
Stack: LangGraph ReAct Agent · Gemini 2.5 Flash · FastAPI · Streamlit · ChromaDB · Docker · pytest



